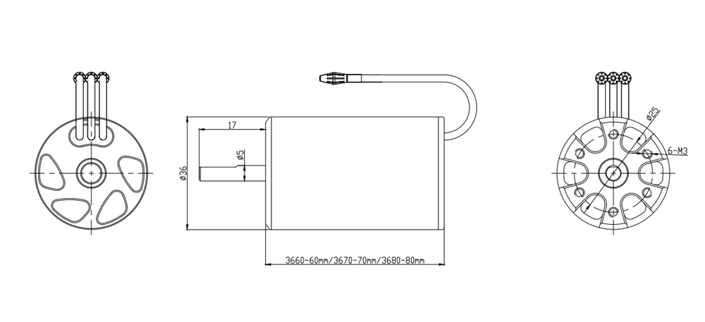
ZLRC SG107 RC Quadcopter Spare Parts Propeller Guard
Description:
Item Name: Propeller Guard
Usage for ZLRC SG107 RC Quadcopter
Package Included:
4 x Propeller Guard

ZLRC SG107 RC Quadcopter Spare Parts Propeller Guard
Description:
Item Name: Propeller Guard
Usage for ZLRC SG107 RC Quadcopter
Package Included:
4 x Propeller Guard

FUS X111 PRO 2.5Inch 111mm Bule/Green/Yellow/Red/White Frame Kit Compatible with 1104-1106 3-4S Brushless Motor for FPV Racing Drone
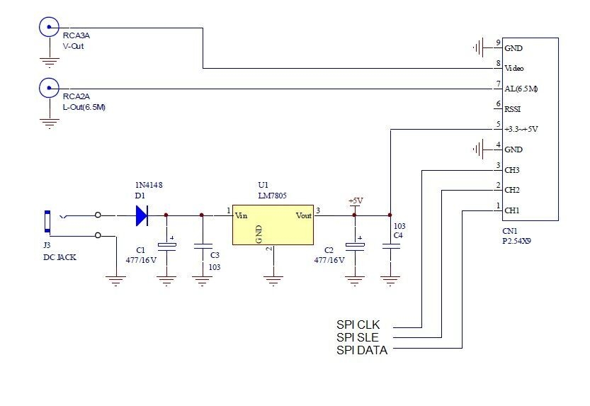
PandaRC VT5804 V3 5.8G 25mW/200mW/400mW/800mW/1000mW Switchable Long Range FPV Video Transmitter VTX Support OSD
Foxtech M1 Sky Speaker Megaphone Laudspeakers System Ultra Long-range Universal for FPV RC Racer Drone Quacopter
Eachine GA202 180mm Wingspan 2.4G 2CH EPP Mini Glider Indoor RC Airplane Beginner RTF Built-in Gyro Replaceable Battery